Переход к сценарию
Блок «Переход к сценарию» используется для перехода к другому сценарию внутри одного бота.
Блок позволяет:
- создавать вложенные сценарии;
- разделять логику диалога;
- повторно использовать сценарии.
Между всеми сценариями одного бота автоматически передаются переменные.
Возможности
- до 30 вложенных сценариев в одном основном сценарии;
- до 5 уровней вложенности сценариев.

Настройка блока
- Добавьте блок «Переход к сценарию» в рабочую область
- В поле «Сценарий» выберите нужный диалоговый сценарий из списка
- Разместите блок в точке перехода логики
Блок поддерживает соединение с любыми другими блоками.

Ограничения:
- Во вложенный сценарий можно добавить только один блок «Переход к сценарию».
- Всего можно добавить не более 5 связанных блоков «Переход к сценарию», следующих из одного основного.
- Блок «Реакция на фразу» в логике переходов между сценариями работает только внутри вложенного сценария.
Варианты использования блока, рассматриваем вложенные сценарии:
Вариант 1. Возврат в основной сценарий
Следующие действия переводят бота в начало основного сценария:
- блок «Закрытие диалога»
- блок «Автозакрытие диалога»
- команда «/start»
При отсутствии указанных условий выполняется возврат в предыдущий сценарий.

Вариант 2. Зацикливание сценария
Для циклического выполнения:
- используйте блок «Вернуть в начало»
- либо отправьте команду «/clearall»
Выполнение продолжается внутри текущего сценария без возврата в основной.

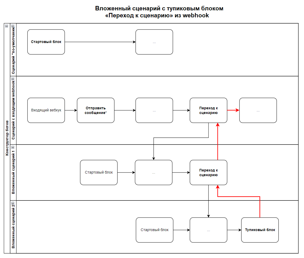
Вариант 3. Работа с webhook
- Блок «Входящий webhook» используется совместно с блоком «Отправить сообщение*»
- При срабатывании выполняется переход в сценарий webhook
- После выполнения происходит возврат к исходной точке выполнения в главном сценарии

Вариант 4. Тупиковый блок
Тупиковый блок — блок с выходом без соединения со следующим элементом.
Поведение:
- после выполнения вложенного сценария
- выполняется возврат к блоку «Переход к сценарию» предыдущего сценария
